第一章 总 则
第一条 以习近平总书记关于青年工作的重要思想、教育和体育的重要论述为根本遵循,贯彻落实全国思想政治工作会议精神及《中长期青年发展规划(2016—2025年)》《深化新时代教育评价改革总体方案》等要求,围绕立德树人的根本任务,认真培育和践行社会主义核心价值观,以加强大学生思想道德建设为核心,以培养创新精神与实践能力为重点,积极推进大学生素质教育,推动大学生“德智体美劳 ”全面发展。
第二条 在学校深化高等教育改革的背景下,为适应新时代要求和学生工作新特点,根据《团中央学校部关于推广实施高校共青团“第二课堂成绩单 ”制度的通知》《深化高校共青团“第二课堂成绩单 ”制度工作指引》以及上体学字〔2023〕15 号文《关于印发〈ok138太阳集团本科生第二课堂成绩 单实施办法(试行)〉的通知》等文件,构建第一课堂和第二课堂相互促进、 相互融合的人才培养模式,修订《OK138太阳集团本科生第二课 堂成绩单实施办法(试行)》,加强对学生成长成才的导向作用,促进学生“五育并举”,推动学生思想政治教育工作进一步规范化、制度化、科学化。
第二章 实施原则
第三条 聚焦立德树人。围绕“三全育人”,突出立德树人的根本任务和实践育人的基本方式,兼顾拓展技能素质,重点促进学生提升政治素养和 思想境界,引导广大学生增强“四个意识”、坚定“四个自信”、做到“两个维护”,成长为德智体美劳全面发展的社会主义建设者和接班人。
第四条 融入育人大局。围绕新时代教育评价改革,积极融入教育教学大局,围绕学院人才培养中心工作,充分发挥第二课堂协同育人作用,为学院育人决策及教学评估等提供依据。
第五条 提升发展质量。持续提高第二课堂课程质量,构建系统完备、科学规范、运行有效的工作体系和制度体系,推动“第二课堂成绩单 ”制度有机融入高校人才培养体系、“三全育人 ”综合改革和“大思政 ”工作格局。
第六条 强化评价导向。提升“第二课堂成绩单 ”价值应用功能,将理想信念、政治素养、道德品质、能力素质等育人成效显性化,为青年人才政治举荐、表彰激励、求职升学和高校人才培养质量评价、学科评估等提供重要依据。
第七条 公平公正公开。在第二课堂成绩单的管理实施过程中,应严格按照公平、公正、公开的原则,以培养德智体美劳全面发展的创新型、应用型、复合型拔尖体育人才为目标,严格遵循上级文件要求及本办法相关要求开展工作。
第三章 主要内容
第八条 第二课堂成绩单纳入OK138太阳集团本科生教学培养方案。运康学院学生在校期间,除完成第一课堂本科教学计划所规定的学分外,需完成本办法规定的第二课堂成绩单,四年分数之和需达到 100 分。
第九条 OK138太阳集团第二课堂成绩单作为体现大学生德智体美劳全面发展的重要参考,将其作为学院新时代教育评价的重要依据,按照“五育并举”的要求,设立 6 个栏目,总分 100 分,分为:思想品德素养、社会实践服务、科研创新能力、校园文化活动、技能培训研修、其他。具体内容如下:
(一)思想品德素养:本栏目以加强德育为主要目标,总分 30 分。其中 10 分为平时表现(其中优秀 9-10 分,不超过 20% ,良好 7-8 分,不超过 30% ,合格 6 分),各团支部根据学生德智体美劳等日常表现提出初步意见,经单位党组织审核后予以认定;10 分为“青年大学习 ”,分值区间为 0-10 分;10 分为其他项目,具体分值对照标准计算(见本办法附件)。 总分值超过 30 分的以 30 分计算。如学生在本学年受到学院及学校处分,本项为 0 分。
(二)社会实践服务:本栏目以加强劳育为主要目标,总分 15 分。分值由对照表计算所得,分值超过 15 分的以 15 分计算。
(三)科研创新能力:本栏目以加强智育为主要目标,总分 15 分。分值由对照表计算所得,分值超过 15 分的以 15 分计算。
(四)校园文化活动:本项目以加强体育、美育为主要目标,总分 15 分。分值由对照表计算所得,分值超过 15 分的以 15 分计算。
(五)技能培训研修:本栏目以加强体育、劳育为目标,总分 10 分,分值由对照表计算所得,分值超过 10 分的以 10 分计算。
(六)其他:本栏目以加强学生自主管理、自主服务为目标,总分 15 分。分值由对照表计算所得,分值超过 15 分的以 15 分计算。
第十条 优秀学风班、活力团支部等集体荣誉以附加分的形式进行认证。附加项目总分值不得超过 10 分。
第四章 实施规范与管理
第十一条 学工部、校团委具体指导第二课堂成绩单的实施工作,OK138太阳集团学生工作组、团委负责本学院学生第二课堂成绩单测评及认定工作,制定本单位“第二课堂成绩单管理细则”。管理细则须经OK138太阳集团党组织会议及党政联席会审定,并报第二课堂成绩单工作领导小组审核通过后实施。学生工作组由运康学院团委书记、副书记、院团委委员、辅导员及学生干部组成;各班级团支部由团学干部、学生代表等组成班级综合素质测评小组,负责本班综合素质测评证书内容的认证及分值的核算,提交至学院团委审核、公示后,再汇总至校团委进行审核、公示。
第十二条 学生须根据第二课堂成绩单上具体的活动内容,结合自己的兴趣、特长和能力,自主选择参加第二课堂活动,完成规定要求和任务。
第十三条 OK138太阳集团所有学生第二课堂成绩单认定由所属单位负责,非OK138太阳集团学生不得认证。认定原则如下:自主申请制。学生参与活动后,需在各单位发布的认证周期内,自行携带由活动发起者相关单位负责人的认证证明(需公章及负责人签名)及公示(线上或线下)至OK138太阳集团进行认证。组织负责制。如有跨单位的第二课堂活动,由活动组织单位提供名单并由OK138太阳集团依照各单位管理办法认证。综合管理制。校级及以上的第二课堂活动由活动组织单位向学工部、团委提出赋分申请并审核通过后给予分值界定参考,由OK138太阳集团按照认证程序处理。
第十四条 OK138太阳集团严格第二课堂成绩单的认证,加强过程管理,做好各级各类活动台账。由OK138太阳集团组织的活动,在活动结束后,需进行公示,公示内容包括“活动名称、活动时间、活动简介、人员名单、发起单位 ”等;同步向参与者提供具有“活动负责人(学生)、主管单位老师签名 ”认证后的活动证明以及人员清单。
第十五条 同一活动、证书不可重复认证,重复考取相同证书只加一次分(如多次参加英语四六级考试),证书的分值认证应以获得证书当年为准;科研创新作品的分值按照作者排名逐次递减。班级、社团等开展的常规活动不应计入测评,如有重大活动需要测评认证的需提交学生所属单位进行审批。
第十六条 在奖学金评定中,根据OK138太阳集团实际情况制定相应办法,由学习文化成绩与第二课堂成绩单按相应比例构成综合素质测评,作为参考依据。
第十七条 如有超出本办法规定的特殊情况,由第二课堂成绩单工作领导小组按照相关制度集体决策。
第五章 组织领导与保障
第十八条 在ok138太阳集团学术委员会下建立第二课堂成绩单工作领导小组,工作领导小组下设第二课堂成绩单办公室,办公室设在团委。第二 课堂成绩单工作领导小组组长由分管学校学生工作的领导担任,小组成员由 教务处、学生工作部、团委等部门负责人及各单位分管学生工作领导组成。 第二课堂成绩单工作领导小组负责统筹第二课堂成绩单的组织、管理、考核、 经费管理及评估工作。OK138太阳集团第二课堂成绩单工作由学院党组织负责, 由学院团委具体负责第二课堂成绩单认证和考核工作。领导小组组成人员如发生岗位变动,由其接替者自动继任。
第十九条 第二课堂成绩单工作领导小组负责对第二课堂各项活动组织和质量进行监督,并对第二课堂成绩单认证工作进行抽检、复审。对弄虚作假者,一经查实,对相关教师及学生按照学校有关规章制度进行处理。
第二十条 第二课堂成绩单纳入团员发展、推优工作、评奖评优、推免、青马培养工程等评价体系,将其作为学生评价的重要依据。
第二十一条 在毕业前各单位将“第二课堂成绩单 ”纳入学生档案,作 为学生综合素养和能力素质的有效证明。
第二十二条 加大宣传推广力度,各单位组织“第二课堂成绩单”专题解读会,结合OK138太阳集团专业特色和学生工作开展特点,面向全年级进行宣讲,将该工作作为每年新生教育的重点工作推进,做到“人人知晓、人人 参与、人人认可、人人实行”,提高覆盖面、知晓度、认可度。
第六章 附则
第二十三条 本办法由学工部、校团委、运动健康学院团委负责解释。
第二十四条 OK138太阳集团结合本单位人才培养目标制定相应的实施细则,并报ok138太阳集团第二课堂成绩单工作领导小组备案。
第二十五条 本办法自发布之日起,自 2023 级本科生开始实施。2020 级、2021 级和 2022 级本科生仍沿用老办法过渡。2022 级本科生毕业之日,《ok138太阳集团学生综合素质测评实施办法》(上体院学字〔2005〕51 号) 同时废止。以往规定与本办法不一致的,以本办法为准。
第二十六条 实施细则将根据实际情况需要进行修订调整。
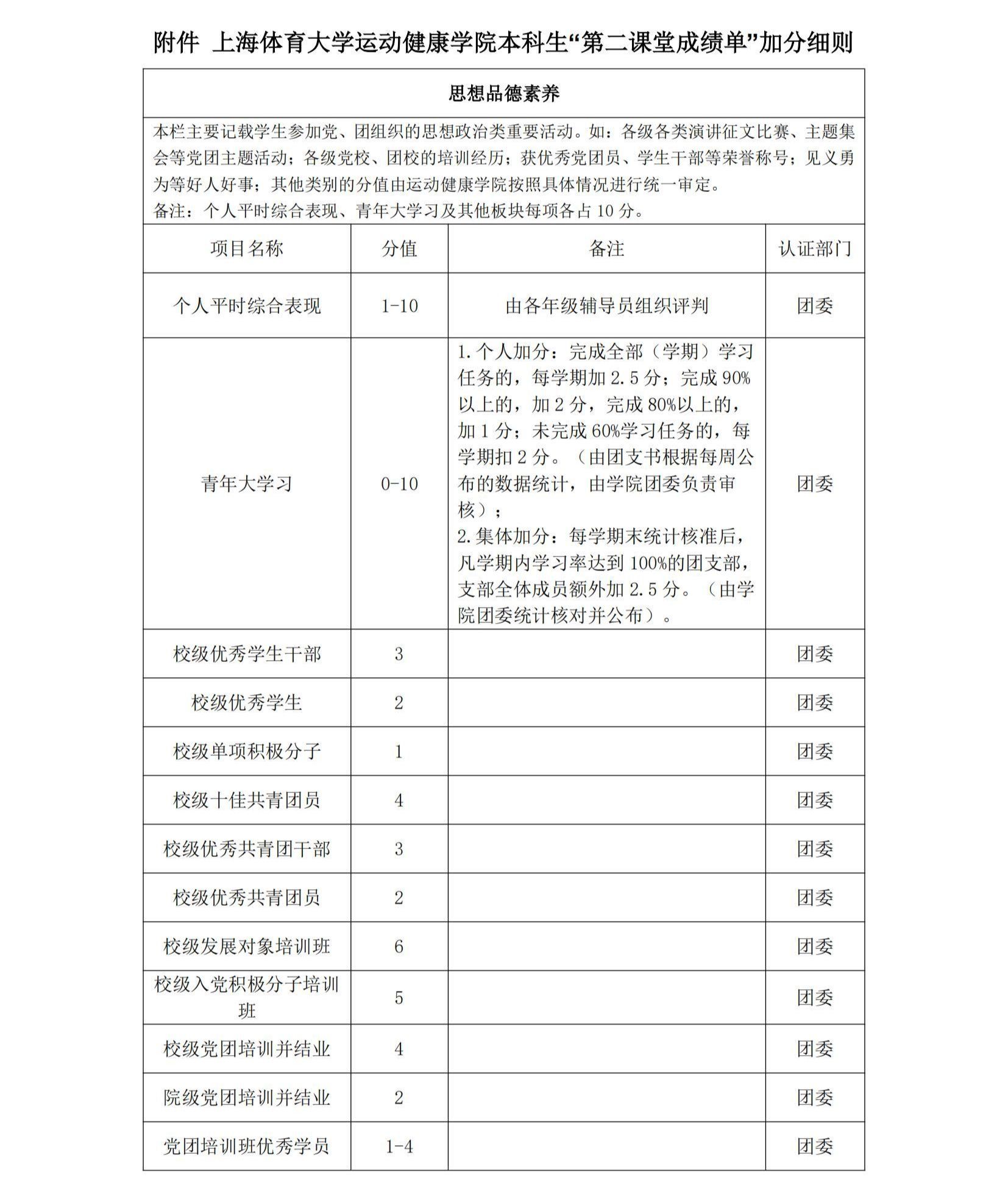
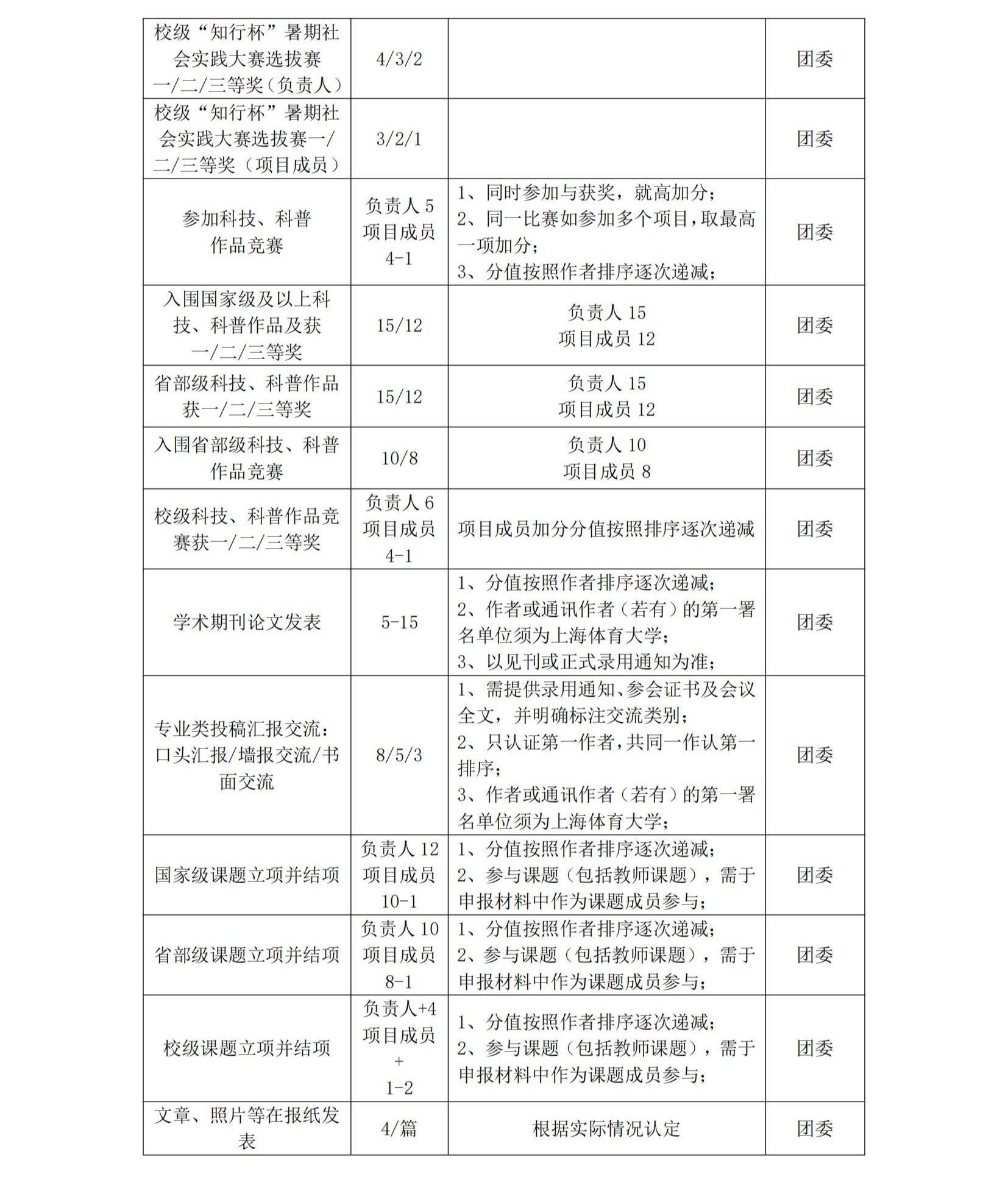
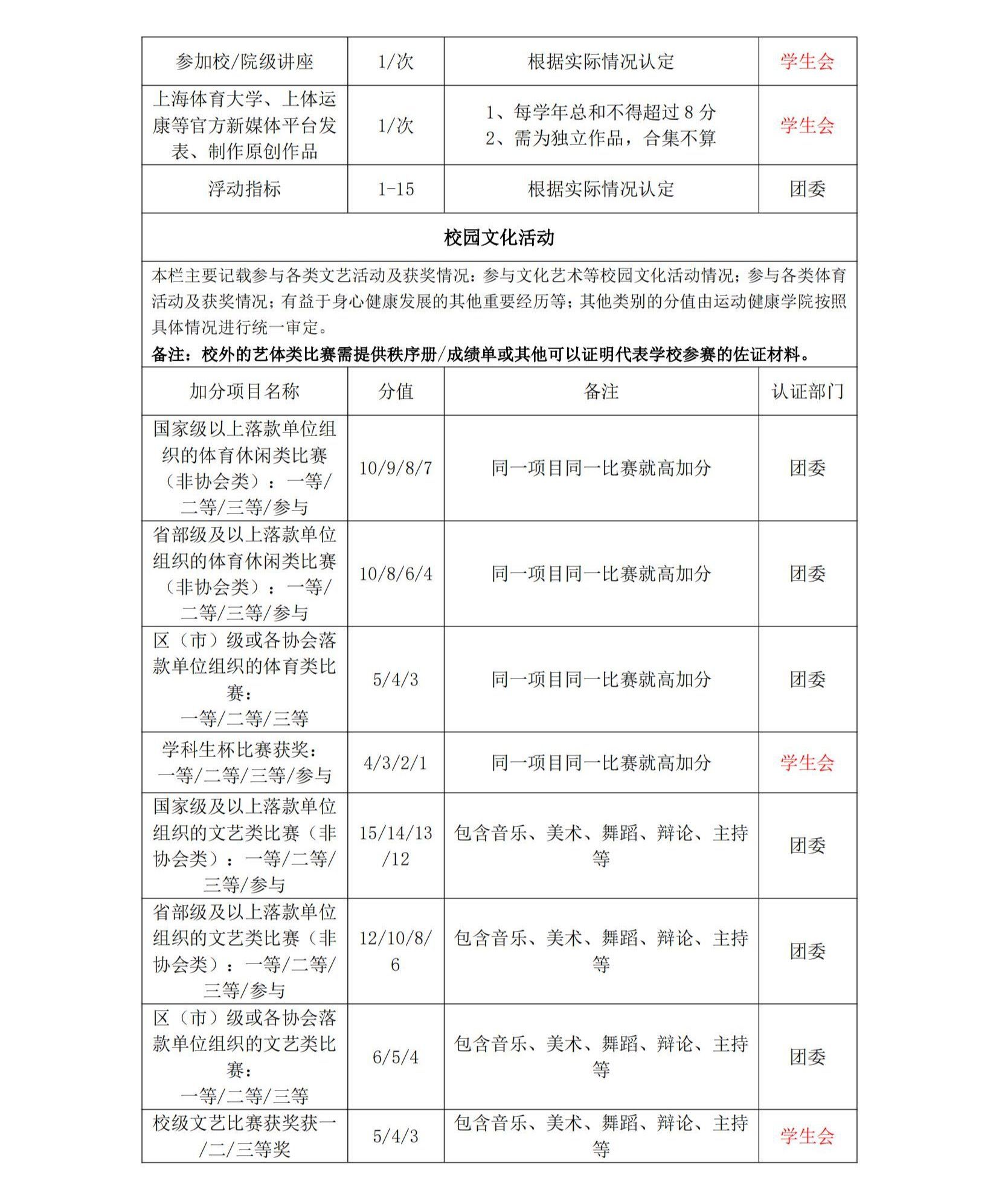
附件 OK138太阳集团本科生“第二课堂成绩单”加分细则







