新冠疫情的爆发,为世界按上了暂停键
但毕业生步伐却依然不能放缓
毕业时分,2020年毕业的你是否已经收到心仪的offer?
如果还没有的话要抓紧了哦~
我们邀请到一位已签约和两位待签约(已公示)的毕业生
他们将在上海三甲医院开启他们的职场生涯
下面就来康康他们有啥经验与心得分享给大家
或许对正在找工作的你有帮助哦~

【个人简介】
姓名:宋文娟
专业:医学技术(康复治疗)
签约单位:上海市儿童医院
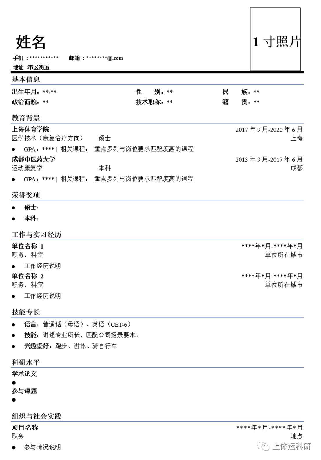
【简历制作】
1. 基本信息:姓名、年龄、电话、邮箱、地址、求职意愿等。
2. 教育经历:本科开始的求学经历,注明时间、学校、专业、学历。
3. 工作/实践经历:时间轴从近到远,写上实习单位和简要列举实习的工作内容,展示实习过程的充实和自己的实践能力。
4. 获奖情况及论文:研究生主要展示自己的科研能力,按实际情况写上已发表论文或参加的正规会议,所获荣誉可选择研究生期间的,不用加上本科的。
5. 专业技能:写上具有价值的技能,可以是专业技能、英语能力、计算机水平等。
6. 自我评价:简明扼要1-2句话表明自己的工作态度。
【求职经验】
1. 有针对性地投递简历,常用求职渠道有:
公众号(如高校人才网V、医护招聘、丁香人才)
官方网站(上海市人才卫生网、各大目标医院的官网)
APP(看准app,丁香园app)
2. 耐心等待用人单位回复,要时常检查邮箱,以免漏掉重要信息。
3. 做好进行笔试的准备,可以刷康复治疗师职称考题。
4. 提前准备一些面试的问题,结合网络资源进行练习,做到面试时熟能生巧,从容不迫。
5. 着装得体,自信从容,不吝啬微笑。
6. 平常处理好人际关系,多扩充人脉资源。
7. 如果求职单位有往届的师兄师姐,可以多向他们请教有关单位的具体情况。

【个人简介】
姓名:庞博
专业:医学技术(康复治疗)
拟签约单位:上海交通大学附属第六人民医院
【简历制作】

【求职经验】
1. 重视校招
(1) 可靠性高:因为参展单位都是经过校方严格筛选的,淘汰了不良企业,节约了自己花大精力辨别单位是否正规的大把时间。
(2) 匹配度高:学校能够根据不同专业的特点以及专业培养计划,参考往年毕业生入职情况来纳入合适的参展单位,能帮助学生快速确定求职方向。
(3) 机会大:大部分参展单位与学校有长期合作关系,同时也有往届学生供职于这些单位,单位对学校所培养的专业人才具有熟悉和信任感,这往往能取得不错印象,提高签约率。
2. 加强专业技能:专业技能是核心竞争力
(1) 作为康复专业学生,需要掌握康复评估和治疗,熟悉临床工作流程,最重要的是要具备临床思维和沟通能力。
(2) 根据意向医院的专业特点进行针对性的学习,如:骨折术后康复,脑卒中后的康复,产后康复等等,在应聘时突出自己此部分能力特点。
(3) 如果求职单位需要科研能力强的,那么在学期间就应该多参与课题,多发表文章。

【个人简介】
姓名:刘坤
专业:医学技术(康复治疗)
拟签约单位:上海交通大学附属第六人民医院
【求职经验】
1. 确定方向:医技专业的就业方向主要是医院、高校、科研院所以及继续深造
校内导师,偏向于科研素养和学术培养,就业更多选择高校、科研院所以及继续深造;
校外导师,偏向于临床技能的培养,更熟悉医院科室的工作环境和运作模式更有利于在医院就职。
2. 求职信息的获取:
(1) 专门发布招聘信息的平台:如卫生人才网、丁香人才网、康强医疗人才网以及各种求职APP等。
(2) 高校的春、秋季招聘会,可以多留意上海各大院校举办的招聘会
(3) 有目标单位,可直接拨打人事处询问,或者去该单位官网、微信公众号等看看历年招聘信息,对其招聘时间、形式、地点、名额等有一个大致了解
(4) 可以通过邮箱联系一些医院科室的主任,进行毛遂自荐
3. 选择和取舍:
(1) 收到一份offer:建议是不管喜欢不喜欢,先签下来,这样自己就有了底气和退路,同时也可以再试试其他单位。
(2) 收到多份offer:认真选择最适合自己的工作。医院的名气是非常重要的考虑因素。最后一定要各取所需,想好了再慎重决定。
发达地区医院:处在领域最前沿,见多识广,学到的东西多;
小地方医院:生活成本较低,更容易晋升,压力小。
【面试tips】
1. 面试时主要考察个人的整体面貌、逻辑思维等。
2. 最好着正装,或者其他略显严肃的衣物。表示自己对领导的尊重。
3. 面试时多带3-5份纸质简历,以备不时之需。
4. 上海地区的面试可能会问到你留在上海的决心
5. 面试官可能会问一些毕业课题上的事情,回答这方面问题要做到胸有成竹。
6. 面试官可能会根据简历内容进行提问,做简历时就要扬长避短,把自己最擅长的放在最醒目的位置,不擅长的可以不写或者放在最末端即可。
7. 开放性问题并没有标准答案,在回答过程中要表现得镇定、自信、不卑不亢。
五月来了,六月毕业月还远吗?毕业在即,就业之路或许坎坷,或许迷茫,愿2020届每一位毕业生都能披荆斩棘,找到心仪工作,踏上新的征程!我们下期再见。
排版:沈晨菲